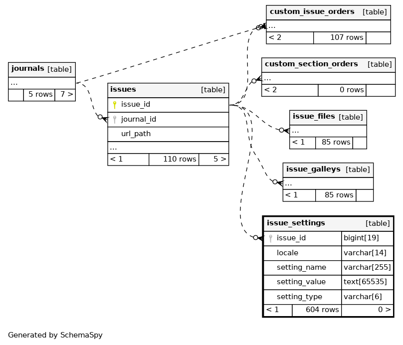
Columns
| Column | Type | Size | Nulls | Auto | Default | Children | Parents | Comments | |||
|---|---|---|---|---|---|---|---|---|---|---|---|
| issue_id | BIGINT | 19 | null |
|
|
||||||
| locale | VARCHAR | 14 | '' |
|
|
||||||
| setting_name | VARCHAR | 255 | null |
|
|
||||||
| setting_value | TEXT | 65535 | √ | NULL |
|
|
|||||
| setting_type | VARCHAR | 6 | null |
|
|
Indexes
| Constraint Name | Type | Sort | Column(s) |
|---|---|---|---|
| issue_settings_issue_id | Performance | Asc | issue_id |
| issue_settings_name_value | Performance | Asc/Asc | setting_name + setting_value |
| issue_settings_pkey | Must be unique | Asc/Asc/Asc | issue_id + locale + setting_name |


